首页
遮阳伞厂家
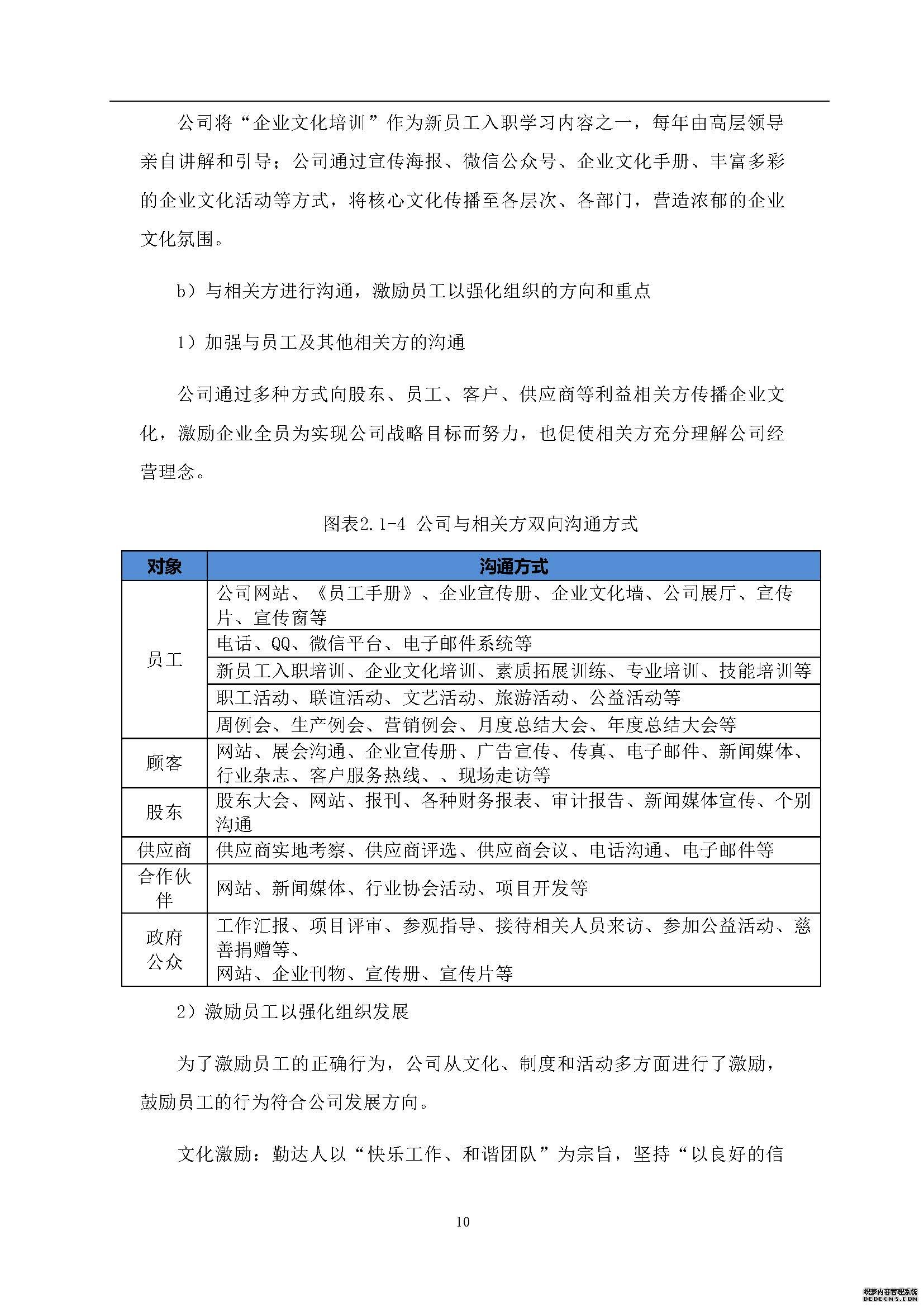
企业文化
资质证书
遮阳伞
香蕉伞
罗马伞
摇手伞
手推伞
收缩伞
电动伞
拉绳伞
荷花伞
遮阳伞资讯
公司新闻
行业动态
技术领域
联系我们
EN
企业文化
资质证书
社会责任报告
来源:
未知
日期:
2020/12/31 10:30
浏览:
tag:
遮阳伞厂家和遮阳蓬品牌
浙江勤达旅游用品有限公司
的所有文字、图片和音视频稿件,版权均为我司独家所有,任何媒体、网站或个人在转载使用时必须注明来源
浙江勤达旅游用品有限公司
,违反者将依法追究责任
上一篇:
社会责任报告
下一篇:
社会责任报告
推荐阅读
首页
电话
短信
联系